肉漫屋

信息公开

信息公开

金昌职场财务服务中心空调风管机项目的询比采购公告

金昌职场财务服务中心空调风管机项目的询比采购公告

2025-09-18
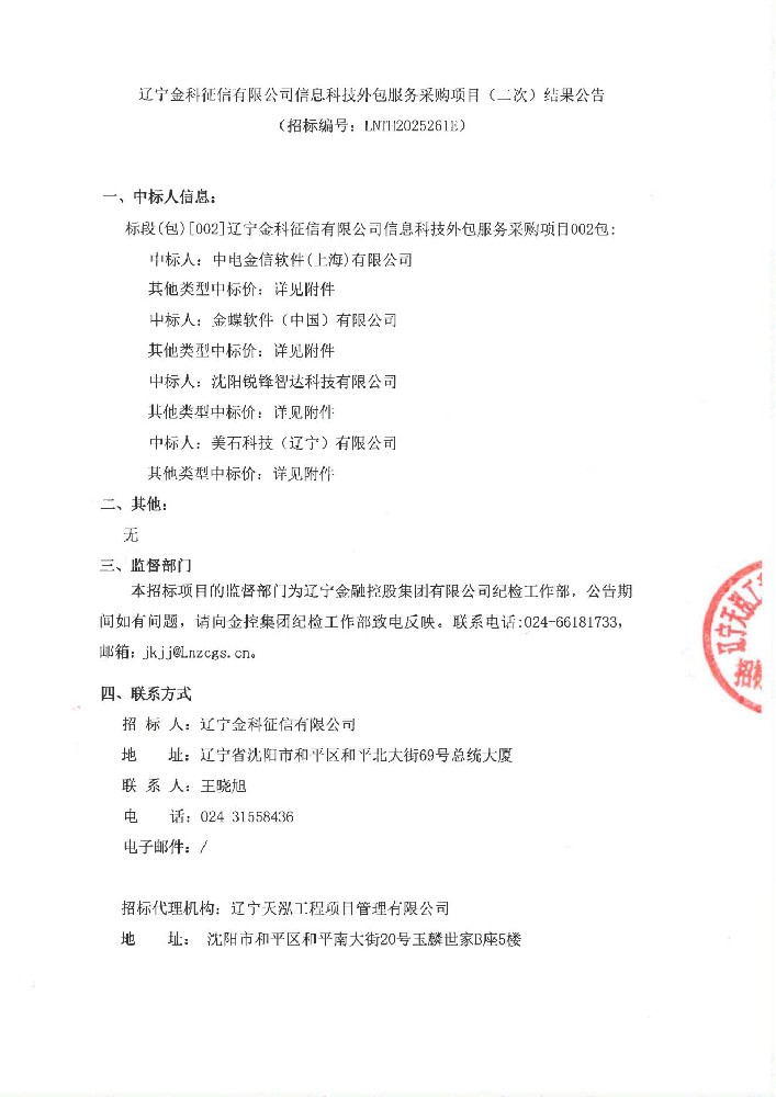
辽宁金科征信有限公司信息科技外包服务采购项目(二次)结果公告
辽宁金科征信有限公司信息科技外包服务采购项目(二次)结果公告

辽宁金科征信有限公司信息科技外包服务采购项目(二次)结果公告

2025-09-12
辽宁肉漫屋
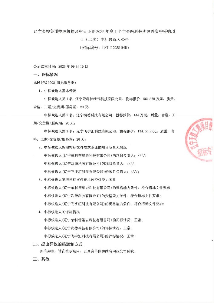
控股机构及中天证券2025年度上半年金融科技类硬件集中采购项目(二次)中标候选人公告
辽宁肉漫屋 控股机构及中天证券2025年度上半年金融科技类硬件集中采购项目(二次)中标候选人公告

辽宁肉漫屋 控股机构及中天证券2025年度上半年金融科技类硬件集中采购项目(二次)中标候选人公告

2025-09-12
肉漫屋 《可复制的领导力》培训项目中标公示

一、中标人信息:项目名称:肉漫屋 《可复制的领导力》培训项目成交供应商:陕西智阅企业管理咨询有限公司成交价格(元):人民币:陆万贰仟元(¥62000.00)二、其他:无三、公示期及监督部门公示期为2025年9月12日至9月14日,本采购项目的监督部门为肉漫屋 纪检工作部。四、联系方式采

2025-09-12
肉漫屋 《可复制的领导力》培训项目的比选公告

肉漫屋 《可复制的领导力》培训项目的比选公告

2025-09-08
辽阳宏盛菱镁矿石采矿项目建议书项目中标公示
辽阳宏盛菱镁矿石采矿项目建议书项目中标公示

辽阳宏盛菱镁矿石采矿项目建议书项目中标公示

2025-09-04
大模型算力资源服务项目中标公示

大模型算力资源服务项目中标公示

2025-09-01
辽阳宏盛菱镁矿石采矿项目建议书的询比采购公告

辽阳宏盛菱镁矿石采矿项目建议书的询比采购公告

2025-08-28
大模型算力资源服务询比公告

大模型算力资源服务询比公告

2025-08-25
辽宁肉漫屋
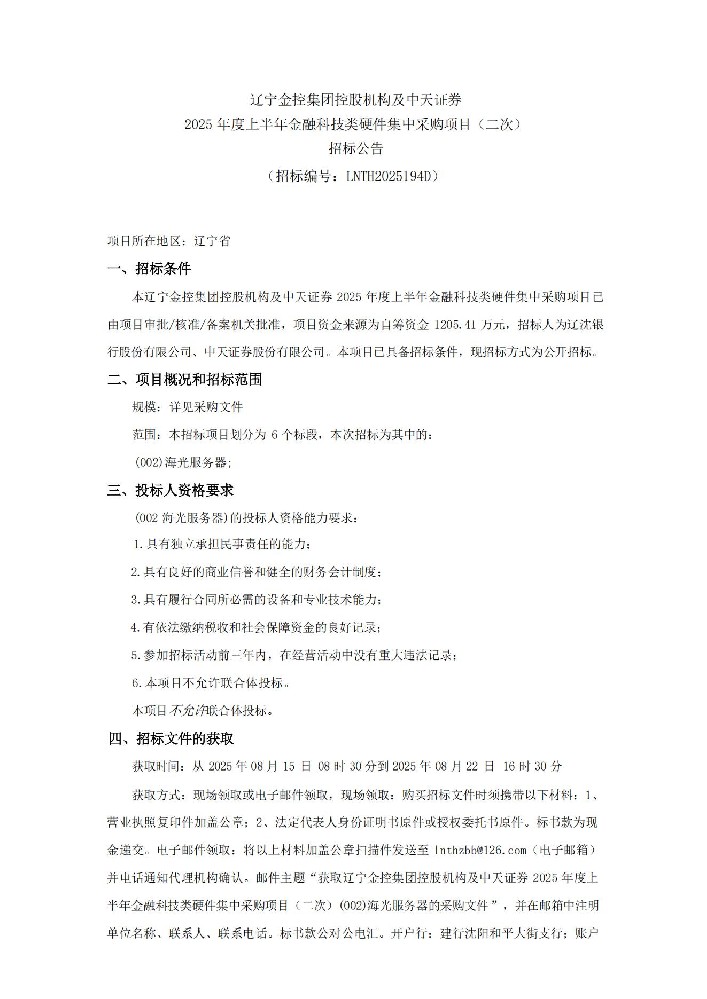
控股机构及中天证券 2025 年度上半年金融科技类硬件集中采购项目(二次)招标公告
辽宁肉漫屋 控股机构及中天证券 2025 年度上半年金融科技类硬件集中采购项目(二次)招标公告

辽宁肉漫屋 控股机构及中天证券 2025 年度上半年金融科技类硬件集中采购项目(二次)招标公告

2025-08-20
返回顶部